Introduction

I’m a travel lover. Travel to me means going places to truly explore. It opens my eyes and broadens my perspectives of the world.

Before every trip, I spent a lot of time thinking about where to go, sitting in front of my computer to do the research, and reading others’ reviews to plan an itinerary. I find travel planning is a lengthy and time-consuming process, which involves the work of finding the ideal travel destination by browsing many social media sites and searching for travel information and reading reviews from numerous travel websites.

So, I decide to make the trip planning process easier: to create an app that solves users’ problems and provides a better solution.

App Idea

My idea is to create a mobile app that would simplify the process of choosing the travel destination and trip planning.

Target Audience

Users who find this app helpful and valuable would be someone:

  1. Who enjoys or loves travel

  2. Who is hard to choose a travel destination

  3. Who wants to explore the travel place by looking at the photos prior to the trip

  4. Who values and relies on other users’ reviews

  5. Who is willing to share reviews with fellow travelers

User Research — Interviews

Based on my initial app idea, I came up with 6 interview questions surrounding these areas:

  • Demographics

To find out whether the interviewees fit the target audience and use travel websites while planning trips and looking for travel information.

  • Choosing a travel destination

To know about how interviewees decided the travel places and their preferences while choosing a travel destination.

  • Planning a trip

To learn about the whole process of trip planning, such as the steps are taken, travel information that was looked for, and commonly used apps and websites.

  • Sharing reviews and photos

To find out how much other travelers’ reviews and photos are valued and how much motivation to share their reviews and photos with others.

  • Overall trip-planning experience

To understand interviewees’ trip-planning experiences, such as the most enjoyable or unenjoyable part and any difficulties that they often encountered when planning a trip.

I conducted 5 interviews in person with my friends who were in the primary target group. Based on the interview results, I found people want excitement, convenience, and the best deals when planning travel. Many interviewees want a traveling website to give them recommendations on travel places and provide them with specific travel tips, advice, and travel information. Also, what I discovered is that most individuals do take into account the experiences of others when making travel decisions.


I next turned to study competitors to get familiar with booking apps and the onboarding process. I have studied the following apps, compared to Expidia, Priceline, Kayak. Competitive analysis was a great way to gain insights into user flows, layouts and interactions, and to see what was working or confusing from the perspective of a user.

User Persona

After my user interviews, and competitive analysis, I created a proto persona and restated my project brief utilizing user stories, a problem statement, and a hypothesis statement. Once I had a clear understanding of my users' needs and goals, it was easier for me to determine which features I should include in my app.

 

Journey Map

After conducting the interviews, I created a journey map based on the interviewees’ needs, hesitations, and concerns in their trip-planning process. My journey map helped me better understand and address users’ needs and pain points.

 

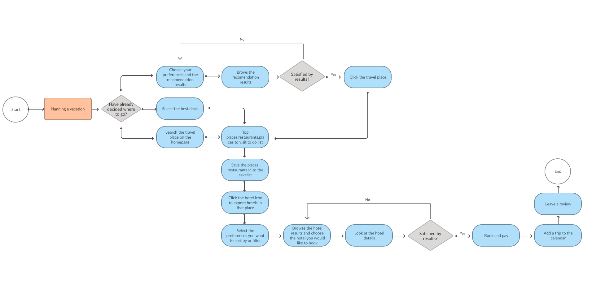
User Flow

By summarizing the findings from user interviews and competitive analysis, I revised the trip-planning stages of the journey map and mapped out the flowchart of my app.

Sketches

Sketching ideas is the first step in my design process, which helps me to convey ideas, demonstrate functionality, and visualize the user flow.

Wireframes

Wireframes are more of a refinement of the ideas formed during the sketching process and dictate the finer details of a user interface. By getting feedback from my sketches, I created 2 versions of wireframes for my app’s main pages to show all of the features and functions from the sketches laid out in a structured fashion. Each version includes three main pages with different functions: choosing the travel destination, searching hotels, and reading other users’ posts.

User testing

Usability tests were a very valuable way for me to identify the flaws in my designs and gain insights into what the users were expecting from each interaction. I created my research plan for the user testing, outlined my study goals, and wrote down 6 research questions, tasks, and scripts. I conducted 3 usability tests of my app with 3 participants who are within my primary target group.

Based on my observations and the users’ feedback, I improved my designs and created high-fidelity wireframes and prototypes.

Previous
Previous

TattooInk - iOS Mobile App